
易车讯 近日,我们从网络获悉,保时捷中国或将逐步停止旗下尊享充电站的运营服务。据公开数据显示,此次停运涉及全国范围内超过300座保时捷尊享充电站,覆盖国内主要一二线城市及重点交通干线。

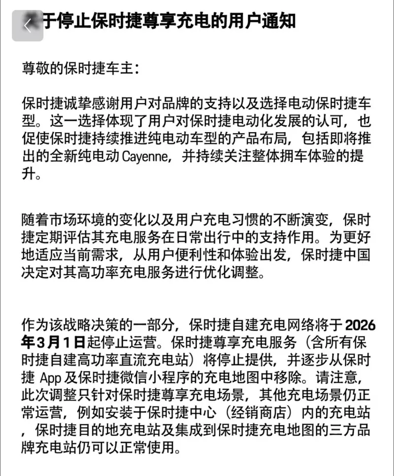
根据信息显示,保时捷自建充电网络将于2026年3月1日起停止运营。保时捷尊享充电服务(含所有保时捷自建高功率直流充电站)将停止提供,并逐步从保时捷App及保时捷微信小程序的充电地图中移除。

此次调整只针对保时捷尊享充电场景,其他充电场景仍正常运营,例如安装于保时捷中心(经销商店)内的充电站,保时捷目的地充电站及集成到保时捷充电地图的三方品牌充电站仍可以正常使用。

随着公共充电设施成熟,豪华品牌无需追求专属站数量,转而通过定制化服务、会员权益整合、场景优化提升体验,才是核心竞争力。目前已有部分豪华品牌调整策略,如与高端商场、酒店合作建专属充电区,或推出“充电+养护”一站式服务。预计未来豪华品牌充电服务将更重 “精准匹配需求”,而非单纯扩张站点规模。


2025-12-22 09:44 






