你的浏览器版本过低,可能导致网站不能正常访问!为了您能正常使用网站功能,请使用这些浏览器。
chrome
Firefox
当前位置:汽车产经网> 正文

网传理想与欣旺达成立合资公司 主导并聚焦5C超充电池研发

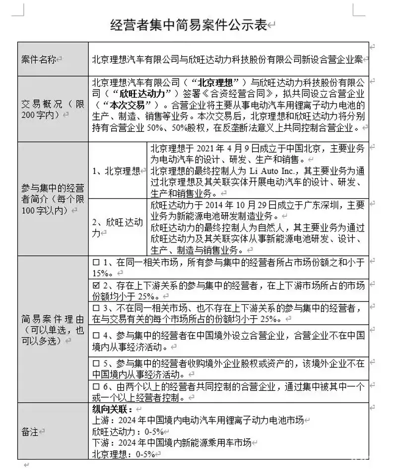
易车讯 日前,根据相关媒体报道,理想汽车与欣旺达将以50:50的出资比例,成立合资公司。新的合资公司注册名为山东理想汽车电池有限公司,已经在上海市场监督管理局备案公示,据公示信息,两个合资主体分别为北京理想汽车有限公司与欣旺达动力科技股份有限公司,合营企业将主要从事电动汽车用锂离子动力电池的生产、制造、销售等业务。

根据相关知情人士透露,该项目在理想内部被称为自研电池,理想对电池产品、工艺和材料等方面都进行了主导设计,充分聚焦5C超充电池,从化学体系、结构设计和BMS核心算法等,深度自研且投入比较果断。

此前,理想i8在首次上市时曾在入门版Pro车型中搭载欣旺达三元锂电池,容量90.1kWh,CLTC纯电续航670km,具备5C超充技术。而随后理想i8调整为全系一款配置,并全部搭载97.8kWh宁德时代三元锂电池。

CopyRight © 2000-2023 BitAuto,All Rights Reserved. 版权所有 北京易车信息科技有限公司    购车咨询:4000-168-168 (周一至周日 9:00 – 21:00) 法定假日除外